跳到主要內容區
您的瀏覽器不支援JavaScript功能,若網頁功能無法正常使用時,請開啟瀏覽器JavaScript狀態
MENU
Search
Menu
首頁
網站導覽
English
中正大學首頁
Menu
系所簡介
成立宗旨及現況
教學目標及特色
專任師資
兼任師資
系辦成員
交通資訊
最新消息
教務公告
學生事務
獎助學金
論文發表會
人事訊息
榮譽榜
招生資訊
招生訊息
各項招生管道資訊
繳交資料參考格式
歷屆考題
課程規劃
學生核心能力指標
職涯進路地圖
博士班
碩士班
學士班
碩士在職專班
學生園地
獎助學金辦法
校外獎助學金
法律服務社
法律學系學生會
學術活動
學術活動
法規表單
招生考試
系所教師
博士班
碩士班
學士班
碩士在職專班
獎助學金
個資專區
中正法學集刊
TSSCI
期刊目錄
編輯委員
徵稿簡則
審稿規則
引註格式
訂閱方式
系友專區
系友活動
:::
最新公告
• 教務公告
• 學生事務
• 獎助學金
• 論文發表會
• 人事訊息
• 榮譽榜
:::
首頁
最新消息
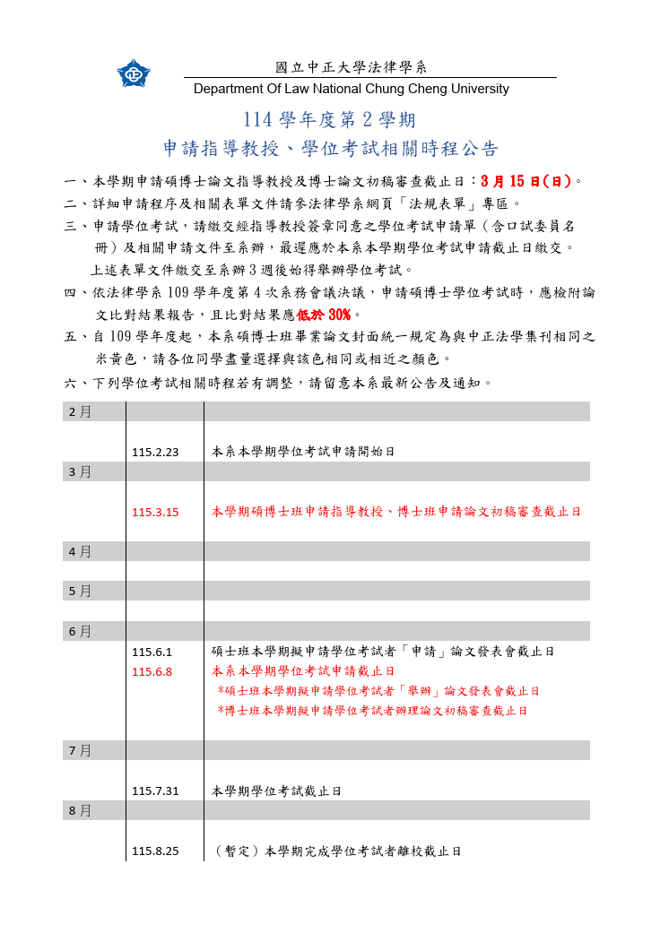
[置頂]114學年度第2學期博碩士論文相關事宜申請截止日及學位考試注意事項
--
114-2論文時程公告.pdf
登入成功
Close (Esc)
Share
Toggle fullscreen
Zoom in/out
Previous (arrow left)
Next (arrow right)